百鴻電機有限公司
關於我們
公司介紹
服務項目
服務項目
產品資訊
BAUDOUIN 博杜安法國
引擎
機組
WEIFANG KAISHENG凱盛
引擎
機組
WEIFANG TIANHE天和
引擎
機組
SHANGHAI DONGFENG東風
引擎
機組
LOVOL
DOOSAN
防音箱/防雨箱
防音箱
防雨箱
ATS電源自動切換開關
控制箱
油箱/防溢堤
相關認證
百鴻事績
維修保養
聯絡我們
。產品資訊。
首頁
產品資訊
ATS電源自動切換開關
ATS電源自動切換開關
ATS電源自動切斷開關
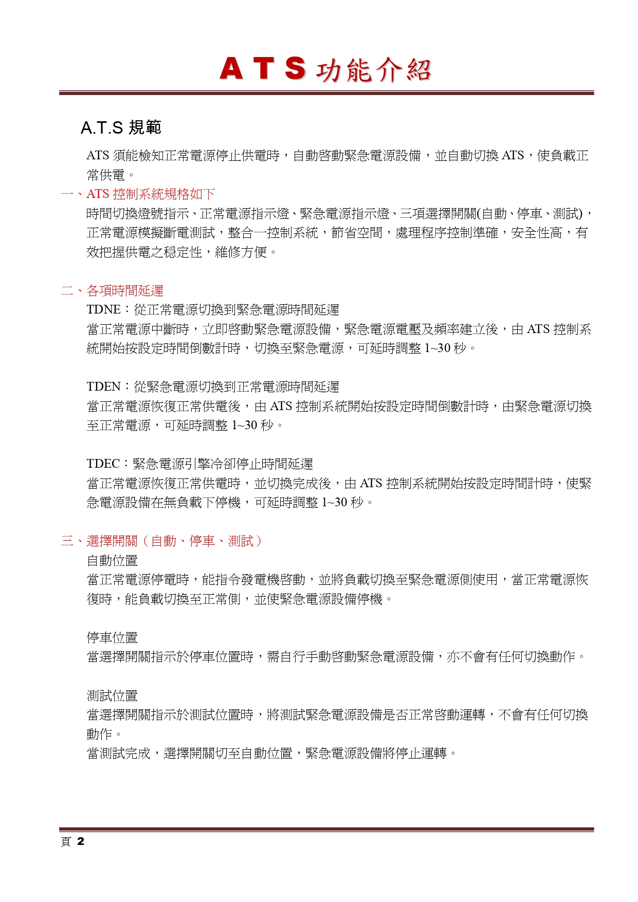
ATS用於機台停電時,能自動將負載電路切換至電機側,
而由發電機供電。待台電恢復供電時,將負載電路由發電
機側切換回台電電側,轉而由台電供電之一種電路切換開關。
詳細介紹
回列表頁
繁中
關於我們
公司介紹
服務項目
服務項目
產品資訊
BAUDOUIN 博杜安法國
引擎
機組
WEIFANG KAISHENG凱盛
引擎
機組
WEIFANG TIANHE天和
引擎
機組
SHANGHAI DONGFENG東風
引擎
機組
LOVOL
DOOSAN
防音箱/防雨箱
防音箱
防雨箱
ATS電源自動切換開關
控制箱
油箱/防溢堤
相關認證
百鴻事績
維修保養
聯絡我們